烘焙云用精準營銷助力業績增長!

發表于:2019/10/21 10:46:24??閱讀量:?[關閉]



 10月16日,烘焙云新零售運營總監劉孜俊老師,作為受邀講師趕往鄭州,參加由立高舉辦的烘焙百家講壇。

立高百家講壇現場圖

  (立高百家講壇現場圖)

  眾多烘焙企業前來參加此次講壇,現場氣氛火熱。

  烘焙百家講壇概況

  在國內烘焙行業進入黃金發展階段的重要時刻,立高食品股份有限公司隆重舉辦《聚合力·贏未來百家講壇暨立高新品發布會》,為烘焙企業提供更多行業信息,幫助烘焙企業更好的把握時代脈搏。

立高百家講壇現場圖

  (劉孜俊老師受立高邀請前來講課)

  受邀前往,收獲好評

  劉孜俊老師作為烘焙云新零售運營總監,代表烘焙云接受立高邀請,參加烘焙百家講壇,并在講壇上講授《用精準營銷助力業績增長》。

立高百家講壇現場圖

  (劉孜俊老師認真講授精準營銷課程)

  劉孜俊老師沉淀多年電商經驗,將電商的數據思維和營銷方法創造性的應用到烘焙零售。

  經6年烘焙行業零售營銷實踐,劉孜俊老師總結出會員戰略和精準營銷邏輯內涵,為青島丹香、貴陽惠誠等多家國內大中型烘焙企業提供運營咨詢,取得了豐碩成果。

立高百家講壇現場圖

  (烘焙企業老板正認真聽劉孜俊老師講課)

  在立高烘焙百家講壇,劉孜俊老師帶來《用精準營銷助力業績增長》一課,好評如潮。

  很多烘焙企業在聽過劉孜俊老師的課程后,表示期望與劉孜俊老師進行深度交流,洽談合作。

  烘焙云也隨時歡迎您前來咨詢,期待與您達成合作~

  烘焙云精準營銷

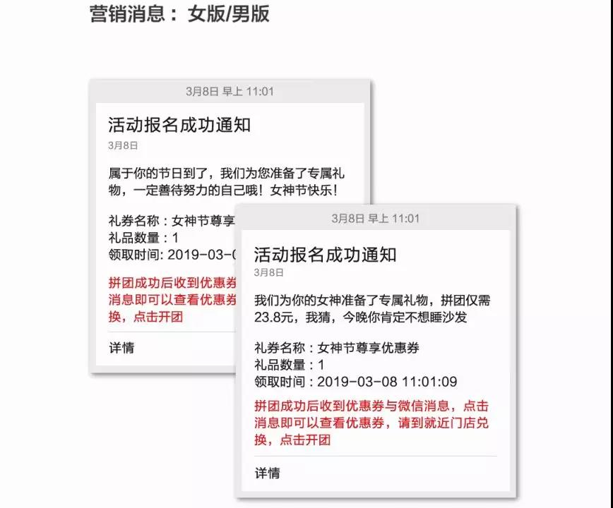
  烘焙云精準營銷依托烘焙云軟件系統,收集顧客社會屬性信息,完善顧客畫像;分析顧客銷售行為,精準觸達目標人群;引導顧客將消費沖動轉化為銷售行為,從而幫助企業提高營業業績。

立高百家講壇現場圖

  (烘焙云精準營銷針對不同性別,發送不同消息,刺激消費)

  烘焙云已為多家烘焙企業提供精準營銷的思路和落地干法,效果顯著。



本文鏈接:烘焙云用精準營銷助力業績增長!